乳制品信息网,专业的乳制品信息平台! www.ruzhipin.net
热门关键词:
首页
国内
国际
行业
监管
展会
品牌
人物
企业
奶酪
奶粉
液奶
知识
热门
您现在的位置:
主页
>
展会
第四届中国奶牛业大会日程草案抢先看
来源: | 点击次数 :次 | 更新时间:2017-10-13 14:31
日前,定于2017年11月13-15日在西安•曲江国际会议中心举办的“美国明尼苏达大学第四届中国奶牛业大会”日程草案抢“鲜”出炉。
从会议日程草案来看,本届奶牛大会延续了前沿、务实的传统,邀请了全球奶牛权威专家、知名企业杰出代表共同分享世界奶牛行业最新资讯及科学解决方案,并在行业全局引导方面有新的突破。会议内容丰富充实,涵盖了奶牛业新生犊牛的健康管理、奶牛围产期管理、过渡期监测、奶牛乳腺炎等多个细分领域,满足与会代表的差异化参会需求。
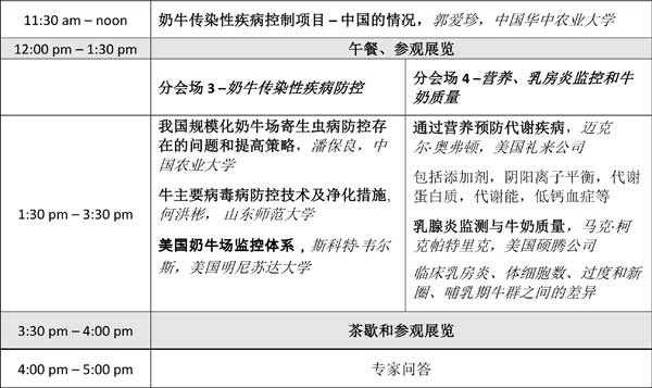
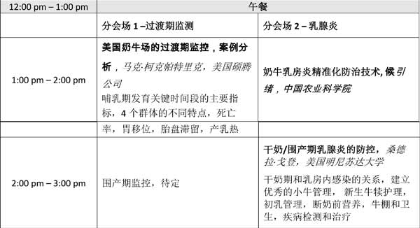
附:完整大会日程草案
中国奶牛业大会办公室
地址:北京市海淀区强佑清河新城甲1号楼919室
电话:010-62927900
传真:010-62957691
邮箱:dairychina2014@163.com
最新新闻
宁夏贺兰山产区高端牛奶产业发展论坛在银川举行
2023年中国(国际)乳业技术博览会南昌开幕
中国(国际)乳业智能智造高峰论坛在宁夏举行
第二届中国低温鲜活好奶峰会在淄博召开
第三届山东现代奶业发展大会暨齐鲁奶业山海论坛在泰安开幕
第十一届宁夏品牌大会助力宁夏奶产业高质量发展
第十六届内蒙古乳业博览会暨高峰论坛圆满落幕
第二届中国关山国际奶山羊产业高质量发展推进会举办
第6届国际骆驼产业大会在沙特隆重召开,依巴特乳业受邀参加!
奋进新五年!蒙牛重磅发布《蒙牛母乳研究白皮书》,勇攀婴幼儿配方奶粉母乳高峰
图片新闻
第十一届中国奶业大会在石家
2020第十一届中国奶业大
2020亚洲乳业博览会
热烈庆祝第九届中国奶业大会
聚集乳业新机遇 中国婴幼儿
2017全球食品&
波兰乳制品行业研讨会在京举
第三届中荷乳品产业链安全保
网站介绍
|
网站声明
|
商务合作
|
联系我们
本站声明:本站部分资料来自网络,如有侵权,请您联系我们,我们会在第一时间将其删除!
Copyright 2016-2022
乳制品信息网
备案号:
陕ICP备19006866号-3