乳制品信息网,专业的乳制品信息平台! www.ruzhipin.net

乳制品网-专业的乳制品信息平台

热门关键词:
您现在的位置: 主页 > 行业
4月原料奶粉进口总量环比下降近四成
  来源: | 点击次数 :次 | 更新时间:2016-05-30 15:17

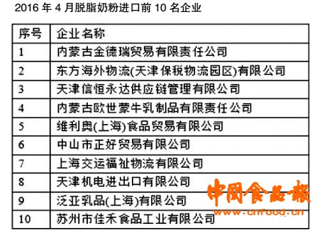
  据海关数据显示,今年4月,中国共进口原料奶粉43,218吨,环比下降37%,同比下降15%。其中,脱脂奶粉进口量为13,316吨,环比下降38%,同比下降31%;全脂奶粉进口量为29,902吨,环比下降37%,同比下降5%。

  今年1-4月,累计进口原料奶粉32万吨,较上年同期增加18%。其中,脱脂奶粉增至8.6万吨,同比增加13%;全脂奶粉同比增长20%至23.4万吨。


 


网站介绍  |   网站声明  |   商务合作  |   联系我们 

本站声明:本站部分资料来自网络,如有侵权,请您联系我们,我们会在第一时间将其删除!
Copyright 2016-2022 乳制品信息网
备案号:陕ICP备19006866号-3