乳制品信息网,专业的乳制品信息平台! www.ruzhipin.net

乳制品网-专业的乳制品信息平台

热门关键词:
您现在的位置: 主页 > 国内
陕西一乳企指责奶粉新政捏死民族企业 几十亿品牌投入将打水漂
  来源: | 点击次数 :次 | 更新时间:2017-02-14 13:55

       本文首发于微信公众号:财经啸侃。文章内容属作者个人观点,不代表和讯网立场。
  五谷讲坛
  奶粉新政以及配套细则相继出台,业界普遍表示认同和支持,但个别乳企借助官微却替“他人”表达不满,到底是“仗义执言”?还是“自我炒作”?
  1月26日,“国家食药监总局办公厅公开征求《婴幼儿配方乳粉产品配方注册管理办法》相关配套文件意见”,一经国家食药总局官网发布,便引发行业围观。

 
彼时,身在宝岛台湾的《财经啸侃》特约、独家撰稿人五谷君却最先发布上述信息,因而在乳业人士朋友圈中广泛传播。

  彼时,身在宝岛台湾的《财经啸侃》特约、独家撰稿人五谷君却最先发布上述信息,因而在乳业人士朋友圈中广泛传播。
  根据上述办法,婴幼儿配方乳粉的标签应与产品配方注册内容一致,应真实规范、科学准确、通俗易懂、清晰易辨,不得含有虚假、夸大或者绝对化语言。
  为此,上述办法专门指出,商品名称应当符合有关法律法规和食品安全国家标准的规定,不应包含下列内容:
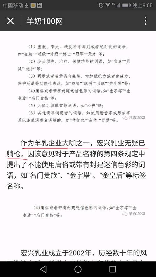
  (1)虚假、夸大、违反科学原则或者绝对化的词语,如“金装” “超级”“升级”“博士”“冠军”“天才”等;
  (2)涉及预防、治疗、保健功能的词语,如“宝康”“贝健”“优护”等;
  (3)明示或者暗示具有益智、增加抵抗力或者免疫力、保护肠道等功能性表述,如“益智”“聪明”“贝聪”“益生菌”等;
  (4)庸俗或者带有封建迷信色彩的词语,如“金字塔”“金皇后” “名门贵族”等;
  (5)人体组织器官等词语,如“心护”等;
  (6)其他误导消费者的词语,如使用谐音字或形似字足以造成消费者误解的,如“体智佳”“亲体”“母爱”等。

实际上,国内很多乳企都有金装婴幼儿配方乳粉,或是含有上述六点中的“关键字词”,但多家乳企都告诉《财经啸侃》特约、独家撰稿人五谷君,将根据最终办法进行整改,从而让奶粉包装标签得到净化。
震惊|陕西一乳企指责奶粉新政捏死民族企业 声称“名门贵族”奶粉几十亿品牌投入将打水漂

  实际上,国内很多乳企都有金装婴幼儿配方乳粉,或是含有上述六点中的“关键字词”,但多家乳企都告诉《财经啸侃》特约、独家撰稿人五谷君,将根据最终办法进行整改,从而让奶粉包装标签得到净化。
  然而,也有异议者!
  2月7日,羊奶100网在官方微信上发布文章《新政颁布“名门贵族”将何去何从》指出,作为羊乳企业大咖之一,宏兴乳业无疑已躺枪,因该意见对于产品名称的第四条规定中提出了不能使用庸俗或带有封建迷信色彩的词语,如“名门贵族”、“金字塔”、“金皇后”等标签名称。

震惊|陕西一乳企指责奶粉新政捏死民族企业 声称“名门贵族”奶粉几十亿品牌投入将打水漂
震惊|陕西一乳企指责奶粉新政捏死民族企业 声称“名门贵族”奶粉几十亿品牌投入将打水漂

  宏兴乳业又是何方神圣?

  宏兴乳业在官网上如此介绍自己,宏兴乳业(全称“西安宏兴乳业有限公司”)成立于2002年11月,是专业从事乳粉生产和研发的乳制品企业;企业的主导产品为婴幼儿配方乳粉、成人乳粉、脱脂乳粉和全脂乳粉。

目前,宏兴乳业占地面积200多亩,现有总资产2.6亿元,拥有婴幼儿配方乳粉、成人乳粉、脱脂乳粉、全脂乳粉及奶油成套生产线。

  目前,宏兴乳业占地面积200多亩,现有总资产2.6亿元,拥有婴幼儿配方乳粉、成人乳粉、脱脂乳粉、全脂乳粉及奶油成套生产线。

  多位母婴人士向《财经啸侃》特约、独家撰稿人五谷君坦言,在羊奶粉行业中,宏兴乳业还算有点知名度,“名门贵族”是其主打婴幼儿配方羊乳粉,但相较于圣元优博、佳贝艾特和卡洛塔妮等知名品牌,还有较大差距;

然而,“名门贵族”明显不符合国家食药监总局发布办法关于标签的规定,而且还有金装版本。
然而,“名门贵族”明显不符合国家食药监总局发布办法关于标签的规定,而且还有金装版本。
然而,“名门贵族”明显不符合国家食药监总局发布办法关于标签的规定,而且还有金装版本。
震惊|陕西一乳企指责奶粉新政捏死民族企业 声称“名门贵族”奶粉几十亿品牌投入将打水漂

  羊奶100网在文章中为宏兴乳业“叫屈”,内容如下:

  宏兴乳业成立于2002年,历经数十年的风雨洗涤之后,凭借自己的能力和优势在乳品市场有了一定的地位,旗下“名门贵族”早在2010年成功注册商标,走向市场,截止当前名门贵族的产品已经覆盖婴幼儿配方羊奶粉,成人羊奶粉,液态羊奶,孕妇羊奶,儿童羊奶等多个领域,产品销售遍布全国各地,而此次的明文规定将可能致使这个存活了七年之载的商标惨遭枪毙。

震惊|陕西一乳企指责奶粉新政捏死民族企业 声称“名门贵族”奶粉几十亿品牌投入将打水漂

  业界持有什么看法?

  上述母婴人士表示,不单单宏兴乳业旗下“名门贵族”,其他乳企旗下不符合国家食药监总局上述办法的奶粉品牌,也要进行更名、换装或退出,上述办法一视同仁,并非个别针对某个品牌。
  然而,为了宏兴乳业旗下“名门贵族”,羊奶100网在文章中指出,据相关数据显示,宏兴乳业在短短七年时间,中间成功注册的“名门贵族”文字、图形商标已达30余个,由此可以推断"名门贵族“是宏兴乳业的主打品牌,此次新政点名名门贵族,那么宏兴乳业该面临怎么样的选择?(注:下面截图来自羊奶100网)

但是,除了“名门贵族”,过去几年,还有其他一些奶粉品牌也相继注册了属于自己的文字、图形商标。
震惊|陕西一乳企指责奶粉新政捏死民族企业 声称“名门贵族”奶粉几十亿品牌投入将打水漂

  但是,除了“名门贵族”,过去几年,还有其他一些奶粉品牌也相继注册了属于自己的文字、图形商标。

  为此,羊奶100网继续拿出腾讯财经的一篇文章即《名门贵族羊奶粉斥资亿元打造中国羊奶第一品牌》表示,自“名门贵族”品牌诞生至今,宏兴乳业为该品牌投入的费用将远远的不止一个亿,甚至可能已经超过几十个亿的品牌投入,国家新政的颁布无疑是让宏兴乳业的品牌投入费用打了水漂,这是任何一个企业也无法接受的结果,很显然,这不是一个新政的颁布,而是生生的想捏死一个民族企业。

但也有人对羊奶100网文章持有不同意见!

  但也有人对羊奶100网文章持有不同意见!

  上述母婴人士告诉《财经啸侃》特约、独家撰稿人五谷君,羊奶100网这篇文章“上纲上线”,个别言辞令人不寒而栗,指责原本用来净化行业的奶粉新政,的确令人匪夷所思,而且文章论据无法充分支持论点,因为奶粉新政适用于行业所有企业,并非针对个别企业、品牌,都在一个起跑线上,大家都是平等竞争。
  同时,令人不可思议的是,羊奶100网在文章中都是“自说自话”,文章既没有标明作者是谁,也没有采访宏兴乳业。换言之,宏兴乳业自始至终都没有表态。
  为此,《财经啸侃》特约、独家撰稿人五谷君登陆宏兴乳业官网以及官微,截止2017年2月14日上午八点,都没有查找到关于“奶粉新政是在捏死一个民族企业”等类似表述。
  一位乳企中层表示,宏兴乳业应该不会如此不理性,因为国家食药监总局上述办法,正在征求各界意见,乳企有任何不同看法,可以通过电话、邮箱等方式反馈给国家食药监总局,应该不会也没必要借助其他渠道发声。
  各位读者不禁要问,“名不见经传”的羊奶100网到底是谁啊?是否在利用文章进行自我炒作呢?
  羊奶100网官方微信显示,注册主体并非个人,而是一家企业,名为西安梦羊生物科技有限公司(下称“西安梦羊”)。

全国企业信息信用公示系统显示,西安梦羊法定代表人是李俊,成立于2012年5月,注册资本为100万元;经营范围包括预包装食品兼散装食品、乳制品(含婴幼儿配方乳粉)的批发兼零售。

  全国企业信息信用公示系统显示,西安梦羊法定代表人是李俊,成立于2012年5月,注册资本为100万元;经营范围包括预包装食品兼散装食品、乳制品(含婴幼儿配方乳粉)的批发兼零售。

正如业内人士所言,从经营范围来看,西安梦羊隶属于乳业,或者说,是一家地地道道的陕西乳企。

  正如业内人士所言,从经营范围来看,西安梦羊隶属于乳业,或者说,是一家地地道道的陕西乳企。

  另外,羊奶100网还有自己的官网,并声称羊奶100网是中国孕婴童行业第一网络传媒,被行业誉为孕婴童品牌宣传和招商加盟的首选网络平台。

但上述母婴人士告诉《财经啸侃》特约、独家撰稿人五谷君,虽然听说过羊奶100网,但影响力有限,对其自诩“中国孕婴童行业第一网络传媒”的说法,实在不敢苟同。

  但上述母婴人士告诉《财经啸侃》特约、独家撰稿人五谷君,虽然听说过羊奶100网,但影响力有限,对其自诩“中国孕婴童行业第一网络传媒”的说法,实在不敢苟同。

  然而,就是这样一家陕西乳企建立的微信,却替宏兴乳业“喊冤”、“叫屈”,而宏兴乳业自己都没有站出来公开表态,因此,有人调侃“皇上不急太监急”。
  最后,五谷君也再一次告诉各位,国家食药监总局办公厅公开征求《婴幼儿配方乳粉产品配方注册管理办法》相关配套文件意见,各界都可“知无不言、言无不尽”,但应该通过正规渠道,理性发声、共同进步。
  有关单位和个人可在2017年2月20日前,通过以下方式提出修改意见:
  一、通过信函将意见寄至:北京市西城区宣武门西大街26号院2号楼国家食品药品监督管理总局食品安全监管一司(邮编10053),并在信封上注明“婴幼儿配方乳粉产品配方注册配套文件征求意见”字样。
  二、通过电子邮件将意见发送至:zhangxz@cfda.gov.cn。
  三、通过传真将意见发送至:010-63600357。
  中国有句古话“君子坦荡荡,小人长戚戚”,希望行业人士能够以“坦荡荡”的心态,提出宝贵意见,也可以直接在《财经啸侃》文章后面留言或投稿,国家食药监总局有关领导已经关注《财经啸侃》,因而能够瞧得见。
  尽管已经过去几日,但截止2017年12月14日上午八点,羊奶100网官方微信的上述文章仍然没有删除!
    文章来源:微信公众号财经啸侃

 

网站介绍  |   网站声明  |   商务合作  |   联系我们 

本站声明:本站部分资料来自网络,如有侵权,请您联系我们,我们会在第一时间将其删除!
Copyright 2016-2022 乳制品信息网
备案号:陕ICP备19006866号-3